来源:华安期货投研
核心观点:
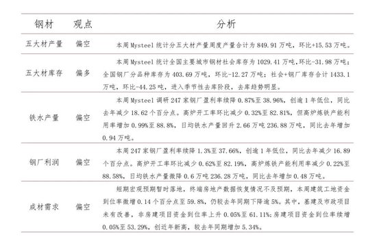
本周五大钢库存继续环降 3%至 1433.1 万吨,创9月以来最低,而产量环比增加 1.86%至 849.91万吨,表观需求环增 3.9%至 894.16 万吨。具体来看,螺纹钢产量增幅最为明显,逼近 4%,库存减少 3.96%,表需较上周增加了 6.66%;线材总库存降幅最大,达7.83%,表需环增 1.76%;热轧表需也有 3.45%的增幅,仅冷轧表需环比小降。
综合来看,五大材产量与表需双增,库存降幅扩大,现实需求有一定韧性,但对原材料提振有限。目前,宏观扰动暂告一段落,短期疲弱的房地产数据及下游钢材进入消费淡季,下游承接能力不足,螺纹表需整体偏弱,热卷库存高位小幅回落,供应压力依然不减,整体钢价弱势震荡格局不变。
后市展望:震荡偏弱



